大腦多巴胺神經滋養因子用於改善肺炎之用途
產品分類:製藥與開發
廠商名稱:國防醫學院
攤位號碼:N628
產品特色
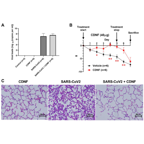
大腦多巴胺神經滋養因子為一種內質網壓力調節蛋白,我們將重組CDNF蛋白質藥物應用於治療呼吸道病毒所造成之嚴重肺炎,包括SARS-CoV2以及A型流行性感冒病毒。動物實驗結果顯示,重組CDNF蛋白質藥物可有效改善SARS-CoV2以及A型流行性感冒病毒感染之嚴重肺炎,驗證了重組CDNF蛋白質藥物具有治療新興呼吸道病毒所引發之嚴重肺炎之臨床應用價值。
相關產品
- 
          尿袋轉接裝置 
- 
          多元化微生物及免疫學實驗輔助教學系統 
- 
          尿液辨色裝置 
- 
          耳蝸植入導管及其細胞遞送裝置 
- 
          尿管化療連接泵裝置 
- 
          模擬訓練系統 
- 
          針對IgA腎病變之快速、非侵犯性的檢測個體之半乳糖缺陷IgA1表現之診斷試劑組及其方法 
您可能有興趣的產品
人氣產品專區
 
        
       
              
             
              
             
              
             
              
             
              
             
              
             
              
             
              
             
              
             
              
             
              
             
              
             
              
             
              
             
              
             
              
             
              
             
              
             
              
             
              
             
              
             
              
             
              
             
              
             
              
             
  
  
  
  
  
  
  
  
  
  
  
  
  
  
  
  
  
  
  
  
  
  
  
  
  
 