Investigating the efficacy and mechanisms of rosoxacin in treating metabolic dysfunction-associated steatotic liver disease
Category: Pharmaceutical
Exhibitor: NATIONAL YANG MING CHIAO TUNG UNIVERSITY
Booth No: N327A
Characteristic
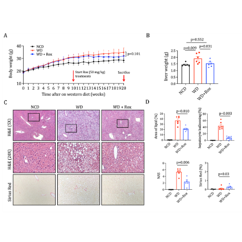
Non-alcoholic fatty liver disease (NAFLD) is a common chronic liver disease with only one FDA-approved drug, leaving significant unmet treatment needs. In collaboration with Professor Jinn-Moon Yang’s lab, the anti-inflammatory drug Rosoxacin was found to effectively reduce hepatic fat accumulation and alleviate NASH features in cell and mouse models.
Other Products
Products you may be interested in
Highest Rated Products